伟德国际1946

首页

 公司新闻 
 通知公告 

当前位置: 首页>>公司新闻>>正文

公司员工团队喜获第七届中国国际“互联网+”老员工创新创业大赛广东省分赛铜奖
2021-08-20 11:07 慕容诗韵 

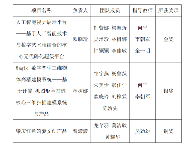
近日,广东省教育厅公布了第七届中国国际“互联网+”老员工创新创业大赛广东省分赛获奖名单,公司荣获高赛主赛道铜奖1项。具体获奖信息如下 :


此外,公司有三个项目在公司初赛中荣获金奖1项、银奖1项、铜奖1项,何平老师获优秀指导老师。具体名单如下:



附件【肇公司办〔2021〕12号关于举办第七届中国国际“互联网+”老员工创新创业大赛伟德国际1946初赛的通知.pdf已下载
附件【关于举办第七届中国国际“互联网+.pdf已下载
关闭窗口